
封面新闻记者 戴云
4月1日,央视曝光跨境电商所谓进口“优思益”保健品涉嫌原产地造假、虚假宣传等问题。该品牌在天猫榜单进口叶黄素品牌榜排名第一,叶黄素全系列累计销售400多万瓶。
这款“假进口”保健品成销量爆款,离不开多位明星站台背书——公开信息显示,赵露思、曾舜晞曾先后为该品牌代言,伊能静、李若彤、明道等明星还多次为其直播带货,部分单场带货销售额突破300万元。

赵露思曾担任优思益品牌大使。图源网络
明星“代言翻车”应承担怎样的法律责任?受访专家表示,明星作为广告代言人的责任划分有明确法律依据,根据代言产品类型、主观过错程度及造成的后果,需承担民事、行政甚至刑事责任。
明星代言“翻车”
法律如何界定?
在“优思益”事件中,品牌方通过抖音、天猫等平台及明星直播间、社交媒体等渠道密集推广,反复强调“精准营养”“源自澳洲”等核心卖点,明星或以品牌代言人身份拍摄广告片,或以直播带货形式推荐产品,为品牌“进口身份”背书。
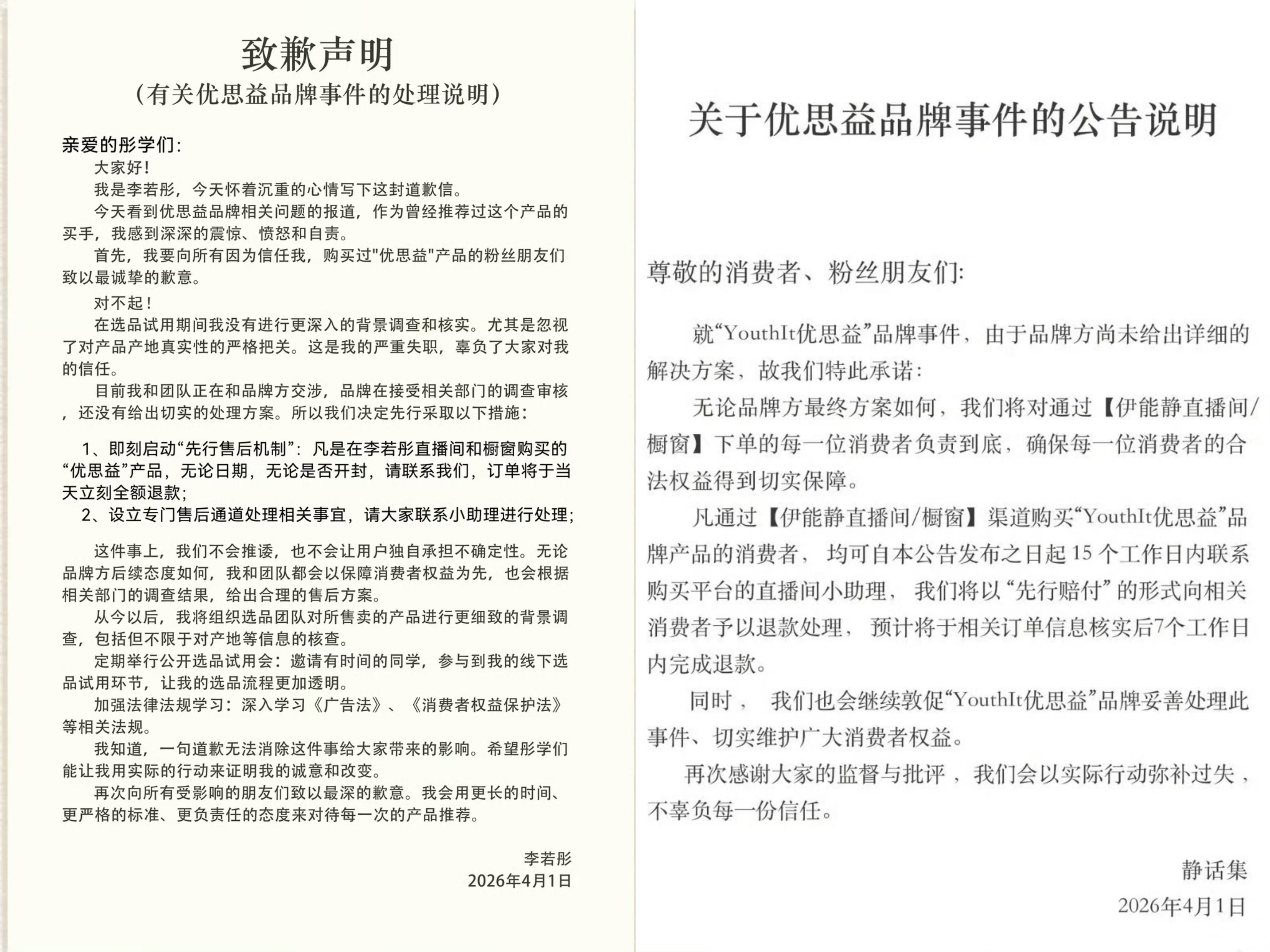
记者注意到,目前优思益店铺及相关产品在多电商平台均被下架或无法搜索。部分涉事明星、网红也作出回应。4月1日,李若彤、明道、伊能静发布致歉声明,针对各自直播间及橱窗购买产品的消费者启动“先行赔付”。

4月1日,李若彤、伊能静发布有关“优思益”的致歉声明。网络截图
曾舜晞工作室4月2日发文称,与该品牌短期合作于2024年底终止,若发现该品牌提供的资质信息涉嫌隐瞒真相、信息虚假等,将保留追究其法律责任的权利,但未对消费者购买的赔偿事宜作出回应。截至发稿前,曾担任品牌大使的赵露思方面尚未作出回应。

4月2日,曾舜晞工作室对优思益代言事件作出回应,但未提及消费者赔偿事宜。图源微博
中国政法大学副教授、中国消费者协会专家委员会委员朱巍指出,明星作为广告代言人,如若证实代言产品翻车,需根据不同情形承担相应法律责任,涵盖民事、行政乃至刑事层面。
朱巍表示,若明星代言的商品或服务涉及消费者生命健康安全,代言人需与广告主、广告发布者、广告经营者承担连带责任,即消费者可向任一责任方主张全部赔偿。若代言非生命健康类商品或服务,明星需在“知道或应当知道广告虚假”的前提下承担连带责任。
若明星未实际使用代言产品,无论是否造成损害,均需承担上述民事责任,免费精品一区还将面临没收代言费、并处违法所得一倍以上二倍以下的罚款、3年竞业禁止等行政处罚。此外,如经查实明知产品违规甚至有毒有害仍执意代言,还可能涉嫌虚假广告罪,有可能承担刑事责任。
京师律师事务所律师孟博表示,根据2022年七部门联合印发的《进一步规范明星广告代言活动的指导意见》(以下简称《指导意见》),对明星虚假、违法代言的,坚决依法处罚到明星本人,不得以处罚经纪公司替代对明星的处罚。经纪公司参与广告代言活动的,作为广告经营者承担法律责任。对明星虚假、违法代言情节恶劣的,要加强曝光,依法依规列入个人诚信记录,加强失信联合惩戒。
记者注意到,这一规定在演员景甜代言虚假减肥食品案中已有体现。2022年,景甜为一款“果蔬类”食品作广告代言,她在应知法律法规规定普通食品依法不得进行治疗、保健等功效宣传,且未经有效途径对代言商品有关功效进行核实的情况下,仍以自身名义和形象在广告中宣称代言商品具有“阻止油脂和糖分吸收”功效,违反广告法有关规定,草莓视频免费观看最终被罚没超722万元,这也成为明星代言违法追责的典型案例。同年,演员潘粤明也因代言违法保健品被罚51.6万元。
消费者起诉代言明星
为何多败诉?
尽管法律对明星代言责任有规定,但在司法实践中,消费者起诉代言明星的案件多败诉。
2010年,有消费者因饮用陈道明代言的“和其正”凉茶(含夏枯草成分)导致脾胃虚寒,将生产销售公司及代言人告上法庭。法院最终未支持其对代言人的索赔请求,核心原因在于:产品添加药品是否违法、代言广告是否违规,属行政职能部门的审查管理范畴,不属民事诉讼受案范围。
2014年,因认为在药房购买的汤臣倍健鱼油软胶囊涉嫌虚假宣传,一消费者将百姓阳光大药房与品牌代言人姚明诉至法院,要求姚明承担连带责任,并赔偿精神损失。法院审理认为,姚明不满足承担代言连带责任的法定前提,驳回相关诉讼请求。
但判决书指出,明星背负公众信任,在用自己形象和公信为产品代言时应谨言慎行,遵守法律法规和社会公德。明星出镜代言是一种“信任消费”,消费者维权举动体现了理性认知和维权意识,应予肯定和鼓励。
朱巍分析,举证责任和法律适用差异是消费者维权的两大核心难点。
一方面,消费者若要追究明星对普通商品代言的责任,需证明明星“知道或应当知道广告虚假”,而这种主观过错难以通过公开渠道获取和证明。即便涉及生命健康的产品,消费者还需举证自身损害与代言产品存在直接因果关系,难度极大。
另一方面,《广告法》属经济法和行政法范畴,消费者提起民事诉讼时,法院适用的是民事侵权赔偿体系。不同法律体系在责任认定、赔偿标准上的差异,可能导致法官审理时的理解分歧,进而影响判决结果。
明星代言行为
如何从源头规范?
“2022年七部门出台《指导意见》,填补了明星代言领域的诸多法律漏洞。”朱巍对现行制度予以肯定,但也指出当前“监管重心后置”的痛点,即产品造成损害后果才进行追责,而此时消费者的损失已难以挽回。
他建议,明星团队在代言前强化事前审查义务,若无法证明自身已对产品资质、宣传内容等尽到审核义务,应推定其应知或明知广告虚假,需承担连带责任。同时,改变“谁主张谁举证”的传统模式,将举证责任从消费者转移至明星代言人及相关责任方。
朱巍指出,明星为产品代言的前提是实际使用,而部分明星仅作口头说明或象征性使用,真实性无从考证。应要求明星保存完整产品使用记录,包括使用频率、时长,以及是否出现副作用等信息,同时留存证人证言、使用凭证等可追溯证据,形成可核查的书面档案,拒绝“表演式代言”。
孟博也表示,公众人物在进行广告代言时,应严格遵守法律法规,以避免因代言问题产品而陷入信任危机和诉讼风险。